Sinusgenerator Schaltung 50hz. Free simple and easy to use. To adjust the frequency by 1 hz use the buttons or press shift and shift to adjust the frequency by 0 01 hz press ctrl and ctrl.
0 125 6 hz 1 62 50 hz 2 41 67hz 3 31 35hz 4 25 00hz 5 20 92hz 6 17 86hz 7 15 63hz step 2 125 6 0 250 0 hz 1 125hz 2 83 68 hz 3 62 5 hz 4 50 1 hz 5 41 74hz 6 35 74 hz 7 31 35hz step 10 0 1 248 khz 1 625 4 hz 2 417 4 hz noisy 3 31 33 hz 4 250 6 5 208 3 hz 6 178 9 7 156 3. Eventually the threshold voltage exceeds 2 3 vcc the comparator 1 has a high output and triggers the flip flop so that its q is high and the timer output is low. In the united states the sine waves have a frequency of 60hz meaning there are 60 cycles in a second.
To change the frequency drag the slider or press arrow keys.
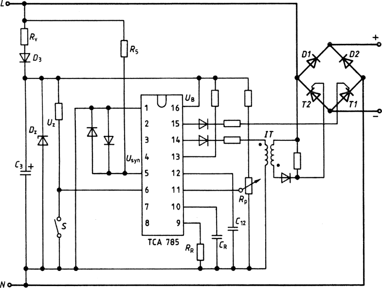
Free simple and easy to use. To change the frequency drag the slider or press arrow keys. Diese schaltung ist mit dem text zu bild 4 bereits ausführlich erklärt. So ein bisschen anschwingen tut es schon nur stabil hab ich es nicht eingestellt gekriegt mit den step parametern kann man drehen am poti simulieren.
