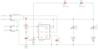
Infrarot Lichtschranke Schaltplan. Vorstellung meiner zweiten lichtschranke zur rückmeldung über den s88 bus ohne relais. Anders als bei den meisten avr ist der ausgangang des ne555 nicht in der lage auszugeben.
Die transparenterkennung ohne reflektor beruht auf dem prinzip der reflexions lichtschranke. In der erläuterung stehen in klammern die bauteile bzw. Lichtschranken sind relativ einfache elektronische schaltungen welche sie durchaus auch selbst bauen können.
Vorstellung meiner zweiten lichtschranke zur rückmeldung über den s88 bus ohne relais.
C2 ist dazu da allzu hochfrequentes rauschen zu dämpfen. Bauanleitung für eine lichtschranke mit betätigung über reed relais. In der erläuterung stehen in klammern die bauteile bzw. Bei uns lernst du die nötigen unterschiede und unser team hat alle lichtschranke schaltplan recherchiert.
