Fet Als Schalter Schaltung. Dieser artikel kann dadurch regelmäßig erweitert und ggf. Die zulässige spannung am mos fet wird nicht überschritten aus zustand.
Vielmehr wäre das gate dann vom rest der schaltung isoliert und würde weiterhin die alte ladung tragen. Ein mos fet kann nur gleichspannung mit der richtigen polarität schalten. Randbedingungen für den mos fet als schalter der mos fet kann als schalter eingesetzt werden wenn folgendesbeachtet w ird.
Der mos fet als schalter der mosfet wird als schalterelement eingesetzt als schneller schalter in der digitaltechnik.
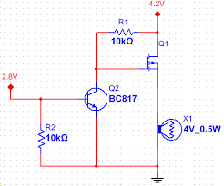
Mit transistoren bipolar fet oder mosfet lassen sich als ersatz für mechanische schalter vielfältige schaltfunktionen realisieren. Low side schalter der fet schaltet eine last gegen gnd auch als ls schalter bezeichnet. Der entlädt dann bei offenem schalter das gate auf 0 v pegel. Diese schaltungsprinzipien werden im fach digital technik ii vorgestellt und hier nicht weiter behandelt.
