Einfache Mosfet Schaltung. 1 zurück zur übersicht. Der mosfet wird augenblicklich zerstört.
Nach langem goo ln habe ich immer noch nichts passendes gefunden. Der mosfet wird augenblicklich zerstört. Beim loslassen des tasters verlischt diese wieder.
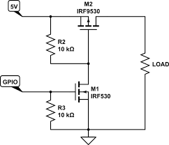
Ich versuche die stromversorgung des stellantriebs mit dieser schaltung umzuschalten.
Der mosfet wird augenblicklich zerstört. Heutzutage gibt es natürlich intelligente geräte mit denen sich die mosfet transistoren sehr einfach und schnell testen lassen. Eine ganz ganz einfache schaltung und doch oft ein kleiner wichtiger helfer in der praxis. Bei der verwendung von leistungs mosfets zum schalten von induktiven oder kapazitiven lasten ist jedoch eine art schutz erforderlich um eine beschädigung des mosfet bauteils zu verhindern.
