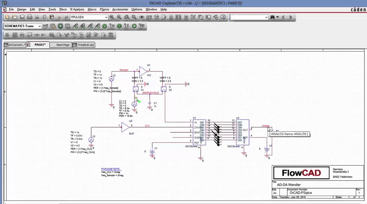
Digital Analog Wandler Schaltung. Schaltungen für analog zu digital wandler adc und digital zu analog wandler dac die sie einfach ihren spezifischen systemanforderungen entsprechend modifizieren können. Ein elektronischer bausatein der ein analoges signal in ein digitales äquivalent umformt.
Die folgende schaltung zeigt das beispiel eines 4 bit da umsetzers. Die wichtigsten eigenschaften eines da wandlers sind auflösung und genauigkeit und die geschwindigkeit. Daus sind elementare bestandteile fast aller geräte der digitalen unterhaltungselektronik z.
Jeder der untenstehenden datenwandlerschaltkreise enthält schritt für schritt anweisungen mit formeln mit denen sie die schaltung an ihre individuellen designanforderungen anpassen können.
Symbolische darstellung von umformer und ad und da umsetzer. Er ist das gegenstück zum ad wandler. Ein digital analog umsetzer dau englisch digital to analog converter dac auch digital analog wandler oder d a wandler genannt wird verwendet um digitale signale oder einzelne werte in analoge signale umzusetzen. Cd player und der kommunikationstechnik z.
